2024 年 10 月 30 日,59 岁的陆阿姨在骑电瓶车时遭遇了一场突如其来的车祸 —— 被混凝土搅拌车撞倒碾压,身体遭受重创。当时的她伤势惨烈:左上肢开放性骨折伴大出血,腰腹部及骨盆多发骨折且损伤出血,双下肢完全失去活动能力,左上肢、腰腹部及骨盆处的剧痛让她几乎晕厥。120 救护车紧急将她送往附近三甲医院急诊,CT 与平片检查结果触目惊心:全身多处损伤、左臂开放性骨折、腰 2-5 及骶 1 棘突骨折、双侧 3 至 7 肋骨骨折、骨盆骨折。当日,医生便在全麻下为她紧急施行 "骨盆骨折外固定 + 肱动脉修补 + 桡神经探查 + 左上肢外固定术",术后转入 ICU 接受补液、抗感染、镇痛镇静、护胃抗凝、营养支持等一系列重症监护治疗。
然而,病情的考验接踵而至。11 月 3 日,陆阿姨意识水平骤降,四肢活动障碍加剧,头颅 CT 显示:双侧基底节区、侧脑室旁、半卵圆区出现多发斑片状低密度影,确诊为新发血液源性栓塞性脑梗死。因脱机拔管困难,医生为她进行气管切开术,连接呼吸机辅助通气。11 月 9 日,她接受 "小肠穿孔修补术 + 肠减压 + 肠排列术";11 月 28 日,又进行 "骨盆骨折切开复位钢板内固定术 + 盆腔探查、膀胱修补 + 双侧输尿管支架植入"。治疗期间,陆阿姨反复便血,床边胃肠镜检查发现结肠多发溃疡伴右半结肠出血、贫血胃黏膜,经抑酸护胃、生长抑素治疗后才得以缓解。12 月 3 日与 12 日,医生两次为她实施左上肢皮肤和皮下坏死组织清除术。此时,她又出现心前区不适,心电图提示轻度 T 波改变,心脏超声显示主动脉瓣重度狭窄伴关闭不全,存在择期手术指征。
历经两个多月的艰难救治,12 月 14 日成为陆阿姨病情转折的关键节点 —— 她成功脱机,迈出了脱离病危状态的第一步。随后,血管外科为她施行 "左上肢植皮皮瓣成形术",肝胆胰外科继续给予营养支持、抗感染、抑酸护胃、抗凝等治疗。此时,她右下腹肠瘘已接人工肛袋引流,瘘口无脓液且引流通畅,身体开始向稳定方向发展。
经过整整 4 个月的多科室联合会诊与综合治疗,陆阿姨的生命体征逐步平稳,接下来的核心任务便是通过系统康复训练恢复身体机能。2025 年 2 月 14 日,她转入杭州乐天派英智康复医院,开启新的治疗阶段。
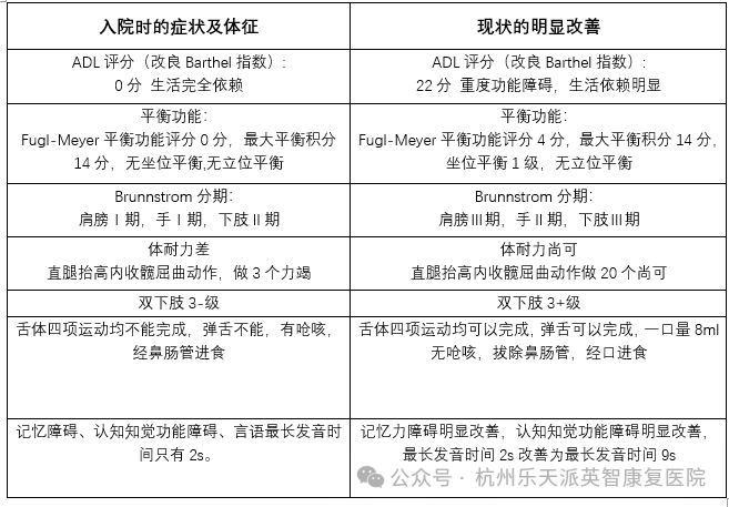
入院时的检查显示,陆阿姨意识模糊(GCS 评分 4+T+4),气切处需面罩吸氧,有咳嗽咳痰症状,两肺听诊闻及散在湿啰音;气切处 8 号硅胶套管在位接面罩吸氧,留置鼻肠管;右下腹肠瘘接人工肛袋引流通畅,左下腹盆腔引流管、留置尿管、单 J 管均在位通畅;腹部正中纵行手术切口延续至下腹部,左上肢外固定支架在位,可部分外展、上举,但曲臂、伸臂受限,左手有抓握动作;右上肢活动障碍,呈屈曲畸形,右手外展畸形,肌张力偏高;双下肢活动障碍以右下肢为甚,肌肉萎缩明显,双足下垂,踝背伸受限,屈髋、屈膝、直腿抬高均无法完成;肌力检查显示,双下肢、右上肢肌力仅 1 级,左上肢 3 级,右侧巴氏征阳性,右上肢腱反射亢进;骶尾部压疮以敷料固定。
入院诊断明确为:多处损伤,脑梗死伴吞咽困难,运动、言语及认知障碍,骨盆骨折内固定及探查术后,小肠穿孔修补术后,肠瘘,左上肢开放性骨折外固定术后,膀胱损伤修补术后及双侧输尿管支架植入术后状态,高血压3级(很高危),主动脉重度狭窄伴关闭不全,气管切开术后拔管困难,营养不良低蛋白血症,肝功能不全,右下肢肌腱静脉血栓形成,肺部感染,骶尾部受压区压疮植皮术后。
针对陆阿姨的病情,杭州乐天派英智康复医院制定了从医疗到康复的整体治疗计划:给予抗 感染、营养支持,纠正低蛋白血症与低钾血症,预防深静脉血栓,开展床边肢体康复锻炼以改善双下肢及右上肢关节活动度、增强肌力、缓解肌肉萎缩,进行吞咽功能训练以促进吞咽恢复,并计划根据意识与体力耐受情况逐 症状步开展坐位平衡锻炼。
杭州英智康复医院地址:杭州市滨江区滨文路200号
咨询电话:0571-28050809






