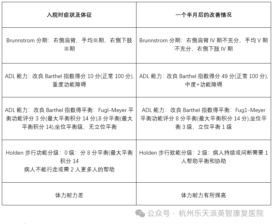
为寻求进一步康复,3月6日单大伯入住杭州乐天派英智康复医院三病区。单大伯面临的康复挑战重重:右侧肢体运动受限,各部位肌力明显不足;右侧肩关节疼痛难忍,VAS 疼痛评分达 3 分;生活完全依赖他人,改良 Barthel 评分仅 10 分;坐位平衡勉强维持 1 级,毫无立位平衡能力;患侧肢体深浅感觉显著减弱,夜间远端肢体更是不适明显。针对这些问题,杭州英智康复医院为单大伯制定了清晰的康复目标:近期着力减轻右侧肩关节疼痛,缓解体位性低血压引发的头晕;远期目标则是实现立位平衡 1 级,让他能够独自上下轮椅,独立完成如厕、修饰等日常活动。
平车推入病房,消瘦貌,言语含糊,认知障碍;进食进水有呛咳,吞咽功能欠佳;右侧肢体肌力三级,乏力;夜间烦躁睡眠差;小便失禁留置导尿一根;大便干结药物辅助,发病以来体重明显减轻。入院诊断:1、创伤性颅内血肿术后2、大脑动脉闭塞脑梗死(左侧大脑中动脉供血区 大动脉粥样硬化) 3、吞咽困难、言语障碍、认知障碍、中枢性面神经麻痹 4、冠状动脉粥样硬化性心脏病、冠状动脉支架植入后 5、器质性精神障碍 6、2型糖尿病
康复治疗团队迅速行动,为单大伯制定了全方位治疗方案。在药物治疗上,给予抗感染、化痰、营养神经、降脂稳斑等治疗,同时严格控制血糖,预防尿路感染和深静脉血栓。
康复训练方面,开展右侧肢体被动肌力训练、核心肌群训练、平衡功能训练;针对肩部疼痛,对三角肌、冈上肌、肩胛提肌进行理疗;针对命名和计算障碍进行认知知觉功能训练;针对言语含糊开展言语训练;中医团队也积极配合,进行中枢性面神经麻痹治疗。
经过半个月的精心治疗,3 月 24 日,单大伯的体位性低血压症状开始缓解,头晕减轻,语言表达也比之前清晰了一些。到了 4 月 4 日,他的肩痛明显改善,肢体功能分期提升,右肩及右肘压痛和活动受限问题都有所好转。时间来到 4 月 24 日,单大伯的睡眠质量大幅提升,排便恢复正常,血糖也得到良好控制。更令人欣喜的是,他实现了从卧床到轮椅生活,再到在家人搀扶下行走 20 米的巨大跨越!这一小步,是单大伯康复路上的一大步,也让所有人看到了康复的希望。

一个多月以来每一项治疗措施,都凝聚着医护康团队的专业与用心;每一次康复训练,每一次训练,都承载着单大伯对美好生活的向往;每一次进步,都给团队和家属带来欣喜。在杭州乐天派英智康复医院,我们始终坚信,只要不放弃,就有希望。康复之路或许漫长,但我们会一直陪伴在患者身边,用专业与爱点亮他们康复的希望之光。
杭州英智康复医院地址:杭州市滨江区滨文路200号
咨询电话:0571-28050809






