48岁的姜大哥在今年的8月7日,遭遇了一场突如其来的高空坠落事故。当时,他正在3米高的地方进行高处作业,不料却意外坠落,瞬间感到胸、腰、背部传来剧烈的疼痛,整个人无法动弹,只能无助地躺在地上。同事发现了这一情况,并立即将他送往附近的医院进行急诊救治。经查CT显示,姜大哥L1-4右侧横突骨折,同时L4/5椎间盘膨出。当时给予消炎止痛对症治疗。然而,由于伤势较重,姜大哥于8月11日被转至省级三甲医院进行治疗,并于8月14日在全麻下行“胸腰椎椎弓根钉内固定术+胸推椎管成形术+胸椎肥厚黄韧带切除术+胸腰椎椎板间植骨融合术”。手术过程顺利,而术后的恢复却是一个漫长且艰辛的过程。
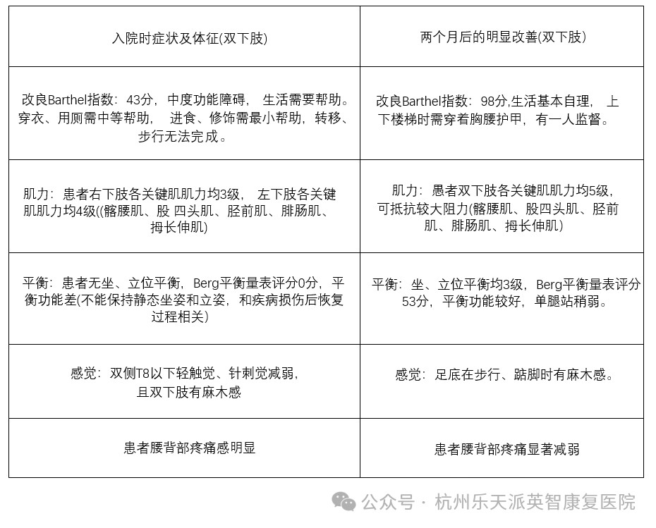
治疗一周后,姜大哥的病情虽有所稳定,但仍然存在大便障碍、腹部及双下肢活动障碍伴麻木感、腰背部肿胀等问题,疼痛评分达4分,双下肢活动受限,肌力仅为2级。面对这样的情况,姜大哥和家人都感到无比担忧。8月21日,姜大哥在家人陪伴下来到了杭州英智康复医院就诊,门诊以“脊髓损伤”收治入院。
腰背部可见约22公分手术切口,清洁无渗液;双侧T8以下轻触觉、针刺觉减退,右侧屈髋关节肌群2级、伸膝肌群2级、踝背屈肌群2级、长伸趾肌群2级,踝跖屈肌群2级;左侧上诉肌群3级,双上肢肌力正常,腱反射未引出,无坐立位平衡;球海绵体试验阳性。
1、T8脊髓损伤 2、截瘫皮肤感觉异常神经源性膀胱神经源性直肠
3、胸腰椎椎根根钉内固定术后胸椎椎管成形术后胸腰椎椎板间植骨融合术后
4、胸腰椎椎管狭窄 5、强直性脊柱炎腰骶横突骨折(胸12、腰1/2/3/4)
6、左侧第八肋骨骨折
杭州英智康复医院的医护康团队注重从多个方面入手,为姜大哥提供全面的康复服务:通过被动活动来维持姜大哥各关节的活动度;通过阻力训练来增强双下肢肌力;通过踝泵训练来预防小腿肌肉萎缩和下肢血栓形成,同时还注重放松姜大哥的腰背部肌肉,减轻疼痛,并循序渐进地加强腰背部核心肌力量的训练。除了物理治疗外,医护康团队也针对他目前存在的贫血、炎症指标高等问题,给予抗感染、消肿止痛、改善肌紧张、营养神经、改善贫血、护肝、抗凝、通便等治疗。
经过三个多月坚持不懈的治疗和康复训练,姜大哥的进步十分明显。他的双侧T8以下轻触觉、针刺觉已经恢复正常,四肢肌力也达到了正常水平。虽然目前他的行走距离还不长,但对于姜大哥来说,这已经是迈出了人生的一大步。从卧床到自行翻身坐起、行走,姜大哥的生活充满了新的希望和期待。







